(Cet article est ancien ; certains articles plus récents peuvent contenir des informations plus précises)
Haut moyen-âge (ébauche)
Comtés de Montbéliard et Ferrette
La puissance habsbourgeoise à la fin du moyen-âge
Fin du XVème et début du XVIème siècle
Fin de la période autrichienne (ébauche)
Période française (Ancien Régime) (ébauche)
La Révolution (non rédigé)
Belfort sous-préfecture du Haut-Rhin (ébauche)
Aux époques des grandes invasions, la "trouée de Belfort" (ou "porte
de Bourgogne") a été, comme son nom le suggère, le lieu de
passage de nombreuses peuplades. Son peuplement entremèle des
origines gallo-romaines, franques, alémaniques et burgondes.
Aux périodes mérovingienne et carolingienne, elle se situe déjà à
la frontière entre la Germanie (Alamanie puis Souabe) et la
Bourgogne (royaume des Burgondes, province de Burgondie puis
royaume et enfin comté de Bourgogne). A son nord-est se constitue
très tôt un ensemble formant tampon entre la Francie occidentale
et la Germanie : la Lotharingie-Lorraine.
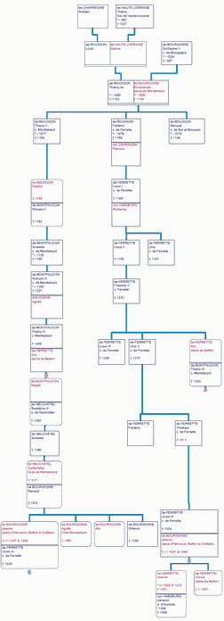
Au milieu du XIème siècle, il se forme également dans cette trouée une petite entité qui servira un temps de tampon entre les 2 blocs : ses titulaires, qui seront comtes de Montbéliard et de Ferrette, sont issus des noblesses lotharingienne et bourguignone ; mais il est difficile de dire si la naissance de cette entité tient du hasard ou de la nécessité, de la conquète ou de la volonté impériale.
Louis est comte de Mousson par son mariage, il possède des terres dans le sud de l'Alsace, autour de Haguenau, Belfort, Ferrette, Héricourt. L'origine de ces possessions, situées en territoire d'empire, entre celles du comte de Bourgogne et l'Alsace, n'est pas connue avec certitude. Sa possession de Montbéliard (appartenant initialement à Guillaume II, comte de Bourgogne) n'a été apparemment que temporaire [4].
Son fils, Thierry Ier, épouse en 1065 Ermentrude, fille du comte Guillaume II ; elle lui apporte Montbéliard [5]. De cette union naitra le comté de Montbéliard.
Mais cette principauté aura une courte durée de vie ; à son tour elle se partagera très tôt entre "welches" (= francophones = bourguignons) et "allemands".
En effet, à sa mort, les possessions de Thierry sont
partagées entre ses fils :
- Thierry II reçoit Montbéliard (il est le fondateur de
l'abbaye de Froidefontaine),
- Frédéric le Sundgau,
- Renaud reçoit le comté de Bar et de Mousson.
On voit donc que les comtes de Montbéliard et de Ferrette sont issues (au moins par les femmes) de la plus haute aristocratie de Lorraine et de Bourgogne.
Frédéric s'installe à Ferrette. Ses descendants seront les comtes du même nom ; au contact de l'Alsace, et par leurs unions successives, ils se germanisent alors que Montbéliard passera très tôt à des familles bourguignonnes.
C'est ainsi que, Thierry II n'ayant pas d'héritier mâle, son comté passe à Amédée, seigneur de Montfaucon (près de Besançon) , son petit-fils.
Il apparait très tôt que la région de Belfort est au
coeur de la concurrence entre les 2 comtés (et le 2
"nations") : Belfort (qui n'est encore qu'un village) est
en principe propriété des comtes de Montbéliard, mais fait
l'objet des convoitises des Ferrette.
Après avoir tenté en vain de s'emparer du château que le
comte de Montbéliard Richard de Montfaucon avait construit
sur la roche de Belfort, son cousin Frédéric II,
petit-fils de Frédéric de Ferrette, conclut en 1226 avec
lui le traité de Grandvillars, dans lequel le nom
de Belfort apparaît pour la 1ère fois [3].
A cette occasion également, Thierry III, fils de Richard,
épouse Alix, fille de Frédéric.
La succession de Thierry III est complexe. Le comté de Montbéliard finit par échoir à une de ses arrière-petites-filles, Guillemette de Neufchâtel (en Suisse), qui épouse Renaud, frère du comte Othon IV de Bourgogne (renforçant encore l'ancrage de Montbéliard à la Bourgogne).
Renaud "de Bourgogne" accorde en 1307 à la ville de
Belfort une charte d'affranchissement, dotant les
bourgeois des droits de police et de justice, la franchise de
certaines taxes, et certaines possessions comme le bois du
Salbert. Ces franchises seront ultérieurement élargies. Auparavant
(1283), il avait accordé une charte similaire aux bourgeois de
Montbéliard [3].
Les pouvoirs octroyés à ces bourgeois seront exercés, jusqu'à la
Révolution, par une assemblée élue, appelée "Magistrat", ou
"Conseil", dirigée par un maître-bourgeois, sur un modèle que
beaucoup de villes européennes dotées de franchises connaîtront au
Moyen-Age.
Du côté de Ferrette, le fils de Frédéric II, Ulrich II, doit se résoudre en 1273 à céder ses biens à l'évèque de Bâle qui les lui rétrocède en fief (procédure courante à cette époque).
Les branches de Montbéliard et de Ferrette s'uniront à nouveau en 1303 par le mariage de Jeanne ("de Montbéliard"), fille de Renaud, avec Ulrich III, arrière-petit-fils de Frédéric II.
Suite à ce mariage se produira une complexe et importante redistribution des biens dynastiques :
Renaud n'a "que" 4 filles (son seul fils est débile) susceptibles
d'hériter.
Son gendre, Ulrich de Ferrette, meurt en 1324 et Jeanne ("de
Montbéliard"), malgré 2 remariages, n'aura aussi que 4 filles,
dont 2 d'Ulrich : Jeanne ("de Ferrette") et Ursule.
Plusieurs partages auront donc lieu.
Les biens ("montbéliardais") de Renaud sont partagés par 2 traités
: le dernier est celui de Granges, en 1332. Jeanne (de
Montbéliard) reçoit alors les fiefs de Belfort, Héricourt et
Grandvillars (alors que Montbéliard échoit à sa soeur Sophie).
Cette date marque la séparation définitive de Belfort et de Montbéliard.
Mais Jeanne doit aussi veiller sur les biens (alsaciens) issus de
son mari.

Statue d'Albert II au Stephansdom de Vienne. Albert a été une des grandes têtes politiques de la famille de Habsbourg (courtoisie de l'assocation "Auf den Spuren der Habsburger").
En 1347, elle partage définitivement ses biens patrimoniaux (dont Belfort) entre ses 4 filles et meurt en 1349.
Dans les périodes suivantes, les entités au contact étant de plus en plus puissantes, l'opposition entre franco-bourguignons et allemands ne fera que s'exacerber et ses conséquences seront de plus en plus dramatiques.
Autres fiefs du secteur (ébauche)
L'histoire des fiefs du sud du territoire diverge un peu de celle de la région qui deviendra plus tard le "comté de Belfort".
La "métropole" du
Sud est Delle.
Elle était le siège d'un fief d'une nature particulière : une
avouerie, fief ecclésiastique dont le suzerain est l'abbaye
alsacienne de Murbach, mais dont l'usufruit appartient à un
seigneur laïc (contre services -théoriques- à l'abbaye) : l'avoué.
Cette avouerie, qui représente le coeur de la seigneurie de Delle,
était détenue par les comtes d'Alsace et revient à la famille de
Mousson-Montbéliard en 1042.
Aux partage des
biens de Thierry I, l'avouerie de Delle revient à Thierry (II),
c'est à dire à la partie montbéliardaise [6,
mais la source primaire confirmant cette information n'est pas
identifiée].
Mais, en 1226, au traité de Grandvillars, elle est cédée à
Frédéric II de Ferrette, contre l'abandon de ses prétentions sur
Belfort.
Peu après, nouveau changement : en 1231, l'abbaye cède l'avouerie
à l'empereur et, en 1274, le restant de ses droits au comte de
Montbéliard (Thierry IV) ; mais ces droits son confisqués en 1284
par Rodolphe de Habsbourg pour manquement grave [1].
Delle constitue donc une tête de pont des Habsbourg dans la région ; en 1303, la famille de Habsbourg fait réaliser un terrier (ou urbaire) de ses biens. On y relève que, de son implantation originelle en Suisse, elle a très tôt cherché à s'étendre en Alsace (cf. carte ci-dessous).

En Alsace, du nord au sud : Val de Villé, Landsburg, Ensisheim, Landser et Delle.
(courtoisie de l'assocation "Auf den Spuren der Habsburger")
Comme on le voit ci-dessus, le comté de Ferrette (et celui d'Altkirch) est passé aux mains de la famille de Habsbourg, déja fortement implantée en Alsace.
Il n'en va pas de même d'Héricourt ni, théoriquement, de Belfort et de Grandvillars.
Héricourt est revenu au partage de 1347 à Marguerite, fille de Jeanne de Montbéliard et de son 2nd mari, Rudolf Hesso, margrave de Bade. Le sort de Granvillars n'est pas documenté.
Belfort est partagé entre Ursule (soeur de
Jeanne), épouse de Hugues comte de Hohenberg et Alix (ou
Adélaïde), dernière fille de Jeanne de Montbéliard, demi-soeur
de Jeanne de Ferrette, également mariée à un noble de la famille
de Bade.
En 1350, Ursule vend ses droits à sa soeur Jeanne et son
beau-frère Albert, mais il est possible qu'il les lui ait
rétrocédés comme fief (Ursule est appelée "dame de Belfort", et
également de Rougemont, Dannemarie, etc. jusqu'en 1351).
Il est certain que pendant la 2ème moitié du XIVème siècle, les descendants d'Albert d'Autriche et de Jeanne de Ferrette parviendront à racheter à ceux des deux soeurs leurs possessions belfortaines, mais aucun texte ne permet de connaître les détails de cette prise de possession.
Les Habsbourg
Albrecht-Albert, comte de Ferrette, est le frère cadet des ducs
Rodolphe III, Frédéric I et Léopold I ; il deviendra duc
d'Autriche en 1330.
Lien externe : arbre généalogique général des Habsbourg.

Armoirie de l'Autriche, de ses ducs et archiducs
(image sous license GNU)

Le représentant de l'archiduc, le comte de Ferrette [Albert], prête serment de fidélité à l'évêque de Bâle pour le comté, passé définitivement aux Habsbourg à la mort de Jeanne en 1351 (courtoisie de l'assocation "Auf den Spuren der Habsburger").

Albert II de Habsbourg, représentation tardive (source : Wikipédia)
Albert est également l'ancêtre de toute la maison d'Autriche, ses frères n'ayant pas en de descendance.
La famille de Habsbourg, originaire de Suisse, est alors
déja bien implantée en Alsace.
Possesseurs de nombreuses terres, les Habsbourg sont surtout
Landgraves héréditaires de Haute-Alsace depuis avant l'an 1100
(mais Belfort ne fait pas partie du landgraviat).
Ils ne s'installent en Autriche qu'en 1282.

(Possessions des Habsbourg à la fin du XIVème siècle "Courtesy of the University of Texas Libraries, The University of Texas at Austin.")
En orange clair, les territoires Habsbourg à la fin du 14ème siècle : les plus anciens sont les terres patrimoniales en Suisse, qui seront progressivement perdues, ceux d'Allemagne du sud-est ; plus récents, les duchés de Styrie et d'Autriche (1282), de Carniole (1282 et 1335) ; les comtés de Ferrette et d'Altkirch (1347) et Belfort à la fin du 14ème siècle ; les duchés de Carinthie et du Tyrol (1385).
Les anciennes propriétés en Suisse, en Alsace, en Brisgau, en
Forêt Noire et en Souabe, augmentées des domaines acquis par
Albert et ses descendants en Alsace francophone deviennent alors
les "Pays antérieurs autrichiens" ou "Vorlande", lorsque le centre
de gravité des pays habsbourgeois fut devenu l'Autriche.
En 1415, le siège de l'administration centrale de cette Autriche
antérieure fut installé à Ensisheim en Alsace.
L'Autriche antérieure
A partir de 1400, donc, la plupart des terres de la région de
Belfort partagent le sort de l'Autriche antérieure. Mais beaucoup
sont (et resteront) inféodées à des familles locales (Florimont,
Grandvillars, Montreux, Roppe, Auxelles, pour ne citer que les
plus importantes seigneuries).
D'autres sont ou seront engagées (voir par. suivant).
Le domaine direct, lui, ici comme dans le reste des domaines
Habsbourg, est divisé en "bailliages" (en allemand "ämte", pluriel
de "amt"), dirigés par un "vogt" (bailli, châtelain), eux-mêmes
pouvant être divisés en mairies.
Dans le secteur francophone qui nous intéresse, au terme bailliage
sont préférés ceux de prévôté (Belfort, Angeot), seigneurie
(Rosemont, Delle), et de grande mairie (Angeot, Assise) - terme
dont l'origine se perd dans la nuit des temps-.
Certaines de ces entités sont d'ailleurs partagées entre plusieurs
seigneurs (Roppe).
Les biens de la famille de Habsbourg seront partagés de 1365 à 1457 entre ses diverses branches ; le duché d'Autriche relèvera de la branche aînée (Albertine) et la Vorlande de la branche cadette issue de Léopold III, 3ème fils d'Albert et Jeanne.

Armoirie de la "branche Léopoldine"
(fils et petits-fils de Léopold III), ducs de Styrie, Carinthie, Carniole et Tyrol (image sous license GNU) .

(en gras, les ducs d'Autriche, titre partagé jusqu'à Frédéric III)
Le 2nd fils de Léopold III, Léopold IV, aura en charge la
Vorlande dés 1386 et épousera Catherine, fille du duc de Bourgogne
Philippe le Hardi. Léopold lui accorde en douaire des droits
importants sur le Sundgau et la région de Belfort.
Catherine gouvernera même personnellement les pays antérieurs à
partir de 1406.
La mort de Léopold en 1411 donnera aux bourguignons l'occasion de
tenter de faire main-basse sur le domaine.
En 1415, c'est même Jean sans Peur (frère de Catherine et nouveau
duc) qui nomme les gouverneurs de Belfort et du Rosemont.
Un conflit, nouvel épisode dramatique de l'hostilité entre
bourguignons et allemands, oppose alors les Habsbourg, Catherine,
les bourguignons et d'autres puissances comme l'évèque de Bâle ou
le roi de France ; il se prolongera jusqu'en 1454. La région sera
pillée 4 ou 5 fois pendant cette période ; la dernière en 1447 par
le dauphin de France, futur Louis XI.

Frédéric III, empereur (1452-1493)
(source Wikipédia)

Le plus ancien arbre généalogique des Habsbourg - sur lequel les descendants mâles sont représentés avec leurs épouses - remonte à 1497
(source Wikipédia).
Plus tard, du coté Habsbourg, c'est Frédéric III, un neveu de Léopold, qui rassemblera en 1457 la totalité des biens et titres de la famille (et celui d'empereur).
Pour la plupart de ses possessions et de ses titres "excentrés" (par rapport à l'Autriche), l'archiduc délèguera néanmoins ses titres, souvent à un parent dont le rôle sera celui d'un régent (les textes l'appellent archiduc et altesse).
La famille de Habsbourg, malgré sa puissance, ou en contrepartie
de celle-ci, a toujours connu des problèmes de trésorerie.
Conquérir des terres, les conserver, maintenir l'unité de
l'empire, coûte cher et les revenus des fiefs ne suffisent souvent
pas.
Il faut donc emprunter ; les ducs d'Autriche engagent,
contre une forte somme, leurs fiefs à des créanciers nobles qui en
perçoivent l'usufruit (servant d'intérêt audit prêt).
Mais, contrairement au fief, inaliénable sauf pour faute grave, le
suzerain peut mettre un terme au gage par simple remboursement de
la somme prêtée.
Pierre de Morimont, d'une famille noble de Haute-Alsace,
est un soutien de l'archiduc d'Autriche à la fois militairement et
financièrement. Celui-ci est alors Albert VI, frère de l'empereur
Frédéric III, neveux de Léopold IV.
Ayant d'abord reçu comme gage le comté de Ferrette, il acquiert
(aussi en gage) la seigneurie de Rosemont, et, en 1450, Belfort,
Delle, Angeot, Issenheim en remplacement de Ferrette.
A Belfort, il succède en fait à un autre engagiste : Erkinger de
Kagenhoven (1), qui détenait Belfort depuis 3 ans.
A cette période, toutes les terres d'administration directes sont engagées.
Mais ces engagements de fiefs ne résolvent pas les problèmes du
comte Sigismond (cousin et successeur d'Albert VI) : en 1469, il
doit engager la totalité de ses possessions alsaciennes à Charles
le Téméraire (fils de Jean sans Peur).
Celui-ci devient une sorte de "super-engagiste", qui joue le rôle
de suzerain vis-à-vis des engagistes "ordinaires" comme Morimont [1].
Mais cette situation, qui aurait pû aboutir à une annexion de la
région par le duc de Bourgogne, ne dure que jusqu'en 1474, avec
l'échec final du Téméraire.
Cette période troublée permettra néanmoins à l'administration
autrichienne de se structurer :
La Régence d'Ensisheim pour les régions situées à l'ouest du Rhin
est créée en 1465 ; elle représente l'Archiduc, qui, après Léopold
IV et Catherine de Bourgogne (1378-1425), et avant Léopold V
(seconde branche tyrolienne, 1586-1632), resteront éloignés des
Pays Antérieurs.
En 1510, la régence d'Ensisheim fut complétée d'une chambre, d'un
bailli, d'un chancelier et de plusieurs conseillers.
De cette période date aussi la
restructuration des bailliages et la création du grand bailliage
de Belfort.
A Belfort, la famille de Morimont (Pierre, son fils Gaspard, ses petit-fils Jean et Jean-Jacques I, le fils de ce dernier Jean-Jacques II) respectent les usages locaux et les avantages acquis par les communautés [2].
Gaspard et Jean-Jacques I auront bien d'autres activités que celles de seigneurs locaux : ils seront parmi les meilleurs soutiens politiques et militaires de la famille de Habsbourg.
Jean-Jacques II en revanche connaîtra des difficultés avec les
bourgeois de Belfort et des problèmes financiers.
A la demande de ses sujets, l'empereur Ferdinand I
(arrière-petit-fils de Frédéric III et frère cadet de
Charles-Quint) dégage en 1563 l'ensemble des biens tenus
par les Morimont.

(en noir gras, les empereurs Habsbourg)

Ferdinand I, empereur (1556-1564)
(image Wikipédia)

A Banvillars, sur une borne frontière avec la seigneurie d'Héricourt, le blason des Morimont
Autres domaines engagés :
Rougemont
La seigneurie de Rougemont est engagée pendant une très longue
période (1360-1609) à la famille de Habsbourg-Laufenbourg et à ses
successeurs, les comtes de Soulz.
Le premier seigneur engagiste est probablement Gottfried II
(-1375) de Habsbourg, comte de Laufenbourg, cousin d'Albert II à
la 5ème génération (leur ancêtre commun, Rodolphe II, est mort en
1232).

On remarque le morcellement des territoires des Habsbourg d'Autriche dans le sud de l'Allemagne de l'Alsace, depuis la perte de leurs terres helvétiques ; Mulhouse à la Confédération Helvétique, l'évêché de Bâle (capitale : Porrentruy) indépendant de ceux-ci, la Franche-Comté espagnole, Besançon ville impériale et Montbéliard wurtembergeoise.
Ils répondent en cela à la demande des habitants qui ne supportaient plus l'autoritarisme de Jean-Jacques II de Morimont.
Ils géreront dés lors directement leurs terres, par l'intermédiaire de "hauts fonctionnaires" : la régence d'Ensisheim pour l'ensemble de leurs possessions alsaciennes, et, à Belfort, le grand bailli Jean Ulrich de Stadion, qui, jusqu'à sa mort en 1588, s'efforcera de structurer l'administration de son territoire.
Le chef de la dynastie autrichienne étant empereur, les gouvernements, ou les régences des contrées lui appartenant sont répartis à des cadets qui reçoivent le titre d'archiduc.

Leopold V du Tyrol, archiduc,
évêque laïc de Strasbourg
La guerre de 30 ans (1618-1648) est un conflit politico-religieux
qui a ravagé les terres du Saint Empire.
Dans celles-ci, les conflits latents entre les princes et les
églises se transforment soudain en une guerre qui va concerner
bientôt tous les états d'Europe occidentale.
Du côté catholique : l'empereur, son cousin le roi
d'Espagne, le duc de Bavière, les princes-évêques de Cologne,
Mayence et Trèves.
Du coté protestant : les princes de Brandebourg, Saxe,
Palatinat, le roi de Bohême, les Provinces-Unies, le Danemark
(depuis 1625), la Suède (depuis 1631), la France (depuis 1635).

Ferdinand II (1578-1637) et son fils Ferdinand III (1608-1657) empereurs, à la tête du camp catholique

Louis XIII (1601-1643) et Richelieu, acteurs majeurs du camp adverse
L'empereur Habsbourg doit supporter d'énormes frais militaires,
et n'a pour seule solution d'écraser d'impôts ses sujets et ses
villes.
Les pays d'administration directe, comme le bailliage de Belfort,
sont donc en première ligne de l'effort financier.
La ville se voit ainsi surchargée d'impôts, de subventions, de
contributions et doit à son tour s'endetter auprès de riches
particuliers.
Ces impositions ont (de 1620 à 1635) pour 1er objectif de nourrir
et de payer la forte garnison de Breisach, principale forteresse
de la région.
Les régions supportant le conflit subissent ainsi de fortes
inflations et des dévaluations monétaires.
Les choses s'aggravent considérablement en 1632 : les suèdois,
victorieux de l'armée impériale, progressent vers le sud.
En novembre, Belfort est assiègé une première fois ; ses habitants
fuient et la ville tombe le 6.1.1633.

Mansfeld (1580-1629), principal chef de guerre
des armées protestantes (avant l'intervention suédoise)
En compagnie de l'électeur palatin, ils ravagent l'Alsace en 1622
(source Wikipédia).

Bernard de Saxe-Weimar (1604-1639) combat dans le camp protestant.
D'abord au service des danois, puis à la tête des troupes suédoises après la mort du roi de Suède, il entre au service de la France en 1635.
Il ravage le pays comtois pendant la guerre de 10 ans.
(source Wikipédia).
Mais les troupes espagnoles, qui sillonnent aussi la région
(pour le malheur des franc-comtois), reprennent la ville en
novembre de la même année. En mars 1634, retour des suédois.
En 1635, les français qui viennent de s'engager dans le conflit
occupent la ville, mais elle est reprise par les lorrains.
Cette période est extrêmement difficile pour la région de Belfort
: pillages, destructions, ruines, répressions, massacres, exode,
désertification des campagnes.
d'où une répression féroce des occupants." (1633)
(source Wikipédia)
A la fin de ce conflit, la région avait perdu au moins 60% de sa population. Certains, exilés, reviendront, mais la démographie mettra beaucoup de temps à se reconstituer.
L'Alsace ne sera pas la seule région française à souffrir cruellement de cette guerre ; sous le nom de Guerre de 10 ans, elle sévira en Franche-Comté et aura des conséquences similaires sur la population.
Enfin, le 28.6.1636, Belfort tombe définitivement dans les mains
du roi de France par la main de Louis de Champagne, mais le calme
ne revient qu'en 1640.
C'est la fin de facto d'une domination germanique de
presque 300 ans.
Depuis 1636, Belfort et sa région sont de facto rattachés à la France.
Les traités de Westphalie et la réunion de l'Alsace à la France à la fin du XVIIème siècle
La guerre de Trente Ans se termine en 1648 par les traités de Westphalie.
Ces traités représentent une défaite historique pour les Habsbourg, qui ne sont désormais sur le déclin.
Ils sont une victoire pour le roi de France, qui gagne les "Trois
évêchés" (Metz, Toul et Verdun), plus les terres et les titres des
Habsbourg sur la rive gauche du Rhin, soit le Sündgau et le titre
de Landgrave d'Alsace, plus la forteresse de Breisach sur la rive
droite.
D'autre part, ils assurent l'indépendance des cantons suisses et
des Pays-Bas.
("Courtesy of the University of Texas Libraries, The University of Texas at Austin.")
Officiellement, les villes de Munster, Turkheim, Kaysersberg, Colmar, Sélestat, Obernai, Rosheim, Strasbourg, Haguenau, Wissembourg (de la "Décapole") sont toujours des villes impériales ; l'évêché de Strasbourg, de même qu'une grande partie de la Basse Alsace, formeé de petites seigneuries autonomes, ne sont pas encore considérés comme françaises.
Noter également la principauté de Montbéliard, dépendante du duché de Würtemberg, l'évêché de Bâle qui restera autonome jusqu'à la Révolution et la ville de Mulhouse, alliée aux cantons suisses.
La Franche-Comté est espagnole et Besançon ville impériale jusqu'en 1674.
Les zones vertes en Lorraine sont les 3 évêchés.
Le statut d'une grande partie des territoires alsaciens avait été laissé (volontairement) dans le flou par les traités de Westphalie ; la suite des conflits franco-autrichiens vont permettre au roi de France d'en imposer l'interprétation la plus favorable pour lui.
Plusieurs autres guerres, suivies de traités, allaient en effet
finir, en une 50aine d'années, par amener la totalité de l'Alsace
sous la souveraineté française :
Ce furent la guerre de succession d'Espagne, la guerre
de Dévolution, et surtout la guerre de succession de
Hollande, qui, après un épisode alsacien au cours duquel
Turenne batit les Impériaux à Turckheim et donna l'occasion aux
armées françaises d'anéantir toutes les résistances alsaciennes,
permit de donner à la France la Franche-Comté au traité de Nimègue
(1675). Enfin la guerre de la Ligue d'Augsbourg qui,
malgré la défaite de Louis XIV, entérina sa maimise définitive sur
l'Alsace aux traités de Ryswijck (1697).
La guerre et la mort de Louis XIII en 1643 avaient fait entrer la
France dans une période de troubles appelée la Fronde. A cette
époque, le futur Louis XIV est mineur, sa mère la reine Anne
d'Autriche est régente du royaume et gouverne avec l'aide de son
ministre le cardinal Mazarin. A Belfort, le comte de la Suze se
joint au parti de la Fronde. En 1652, le roi, majeur, part à la
reconquête de son royaume.
En février 1653 il fait assiéger Belfort et contraint, le 24
février 1654, Gaspard de Champagne à se rendre. En 1659, afin de
remercier le cardinal Mazarin des services qu'il a rendus
à la couronne, Louis XIV lui donne en fief les anciennes
possessions autrichiennes de Haute Alsace (dont la région de
Belfort). Ses héritiers, jusqu'à la Révolution, y exerceront un
pouvoir local important, parallèle à celui de l'Intendance
d'Alsace. Aujourd'hui le prince de Monaco, héritier du cardinal
Mazarin, porte, entre autres titres, celui de comte de Belfort.
En 1800, Belfort devient chef-lieu d'arrondissement, avec les 9 cantons issus de l'ancien district, et sous-préfecture du Haut-Rhin.
A l'issue du conflit, la France ayant perdu la guerre contre l'Allemagne prussienne, l'arrondissement de Belfort est annexé dans sa quasi-totalité au IIème Reich avec le reste de l'Alsace et le nord de la Lorraine.
Grâce à l'héroïsme du colonel Denfert-Rochereau, des défenseurs et des habitants de la ville de Belfort, Thiers obtient, à la signature du Traité de paix franco-allemand de Francfort-sur-le-Main le 10 mai 1871, après de longues tractations avec Bismarck, que Belfort reste française ; de même, que la frontière entre les deux pays soit finalement placée sur le seuil de Valdieu où coïncident à peu près, la ligne de partage des eaux entre le Rhin et le Rhône et la limite entre les langues alémanique et romande.

Ce lambeau d'Alsace, appelé territoire de Belfort / Haut-Rhin, est pourvu pendant 50 ans d'un statut administratif provisoire dans l'attente du retour des provinces perdues.
Après la 1ère guerre mondiale, il n'est néanmoins pas ré-incorporé au Haut-Rhin et devient, le 11 mars 1922, un département à part entière (le 90ème), sous le nom de Territoire-de-Belfort.
